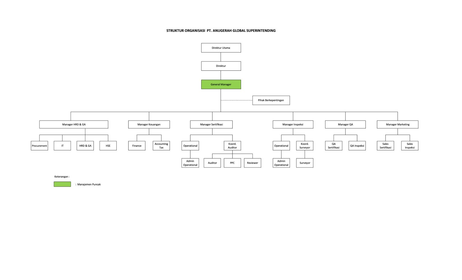
Struktur Organisasi
Kantor Eksekutif
Graha SIG, Jl. Rasamala 20, Taman Yasmin, Kota Bogor, Indonesia 16113
Kantor Perwakilan
Surabaya : Ruko Surya Inti Permata Juanda, Jl. Raya Bandara Juanda Superblok A-55, Sidoarjo, Jawa Timur, 61254
Balikpapan : Ruko, Jl. Ruhui Rahayu No. 150, Gunung Bahagia, Balikpapan Selatan, 76114
